-
遼寧住建廳發布2025年第十二批建筑業(水利方面)企業資質審查意見的公示
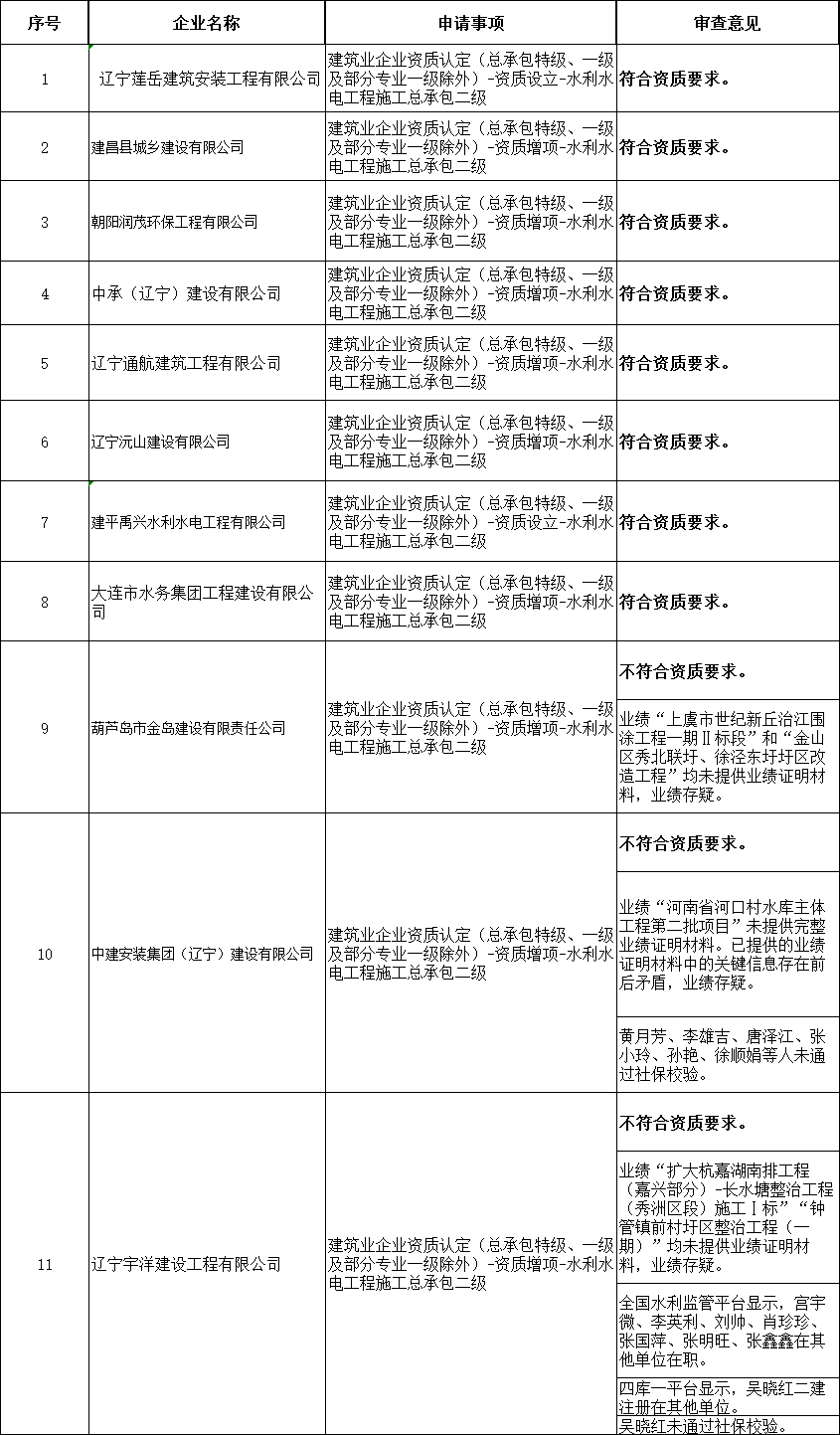
按照《建筑業企業資質管理規定》有關要求,我廳會同省水利廳對遼寧蓮岳建筑安裝工程有限公司等11家企業申請建筑業(水利方面)企業資質的申報材料進行了審查,現[詳情] -
遼寧住建廳發布關于核準2025年第二十二批建筑業企業資質的公告
根據《建筑業企業資質管理規定》有關規定,現將我廳審查核準大連保鑫建設工程有限公司等企業申請的165項建筑業企業資質名單予以公布。 核準通過的企業登錄遼寧政[詳情] -
遼寧住房城鄉建設廳發布核準2025年第三十三批工程勘察設計企業資質的公告
按照《行政許可法》《建設工程勘察設計資質管理規定》,現將我廳審查核準的海城市建筑設計研究院有限公司申請1項工程勘察設計企業資質的名單予以公布。 核準通過的[詳情] -
關于核準2025年第二十七批建筑業企業資質延續的公告
根據《建筑業企業資質管理規定》有關規定,現將我廳審查核準的大連銘輝裝飾工程有限公司等17家企業申請建筑業企業資質延續的名單予以公布。 核準通過的企業登錄遼[詳情] -
遼寧住房城鄉建設廳發布核準2025年第二十六批建筑業企業資質延續的公告
根據《建筑業企業資質管理規定》有關規定,現將我廳審查核準的大連盛林防水保溫工程有限公司等11家企業申請建筑業企業資質延續的名單予以公布。 核準通過的企業登[詳情]
- 遼寧住建部發布關于2025年第十二批建筑業企業資質審查意見的公示2025-04-29
- 遼寧住建部發布關于核準2025年第十二批建筑業(市政方面)企業資質的公告2025-04-28
- 遼寧住建部發布關于2025年第十三批工程勘察設計企業資質審查意見的公示2025-04-28
- 遼寧住建部發布2025年第11批建筑業(市政方面) 企業資質審查意見的公示2025-04-28
- 遼寧住建部發布核準2025年第2批建筑業(公路方面)企業資質的公告2025-04-28
- 遼寧住建廳發布關于2025年第九批建筑業企業資質審查意見的公示2025-04-16
- 遼寧住建廳發布關于2025年第五批工程監理企業資質審查意見的公示2025-04-16
- 遼寧住建部發布2025年第七批建筑業企業資質延續的公告2025-04-16
- 遼寧住建部發布關于2025年第9批建筑業(市政方面)企業資質審查意見的公示2025-04-09
- 遼寧住建部發布關于2025年第一批建筑業(通信方面)企業資質審查意見公示2025-04-09
- 遼寧住建廳發布核準2025年第7批建筑業(市政方面)企業資質的公告2025-04-09
- 遼寧住建廳發布關于核準2025年第八批工程勘察設計企業資質的公告2025-03-27
- 遼寧住建廳發布2025年第8批建筑業(市政方面)企業資質審查意見的公示2025-03-27
- 遼寧住建廳發布關于核準2025年第六批建筑業企業資質延續的公告2025-03-26
- 遼寧住建部發布關于核準2025年第六批建筑業企業資質的公告2025-03-26




