-
遼寧住房城鄉建設廳發布核準2025年第三十三批工程勘察設計企業資質的公告
按照《行政許可法》《建設工程勘察設計資質管理規定》,現將我廳審查核準的海城市建筑設計研究院有限公司申請1項工程勘察設計企業資質的名單予以公布。 核準通過的[詳情] -
關于核準2025年第二十七批建筑業企業資質延續的公告
根據《建筑業企業資質管理規定》有關規定,現將我廳審查核準的大連銘輝裝飾工程有限公司等17家企業申請建筑業企業資質延續的名單予以公布。 核準通過的企業登錄遼[詳情] -
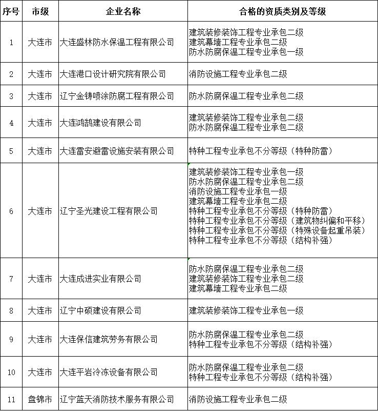
遼寧住房城鄉建設廳發布核準2025年第二十六批建筑業企業資質延續的公告
根據《建筑業企業資質管理規定》有關規定,現將我廳審查核準的大連盛林防水保溫工程有限公司等11家企業申請建筑業企業資質延續的名單予以公布。 核準通過的企業登[詳情] -
遼寧住建廳2025年第十一批建筑業(水利方面)企業資質審查意見的公示
按照《建筑業企業資質管理規定》有關要求,我廳會同省水利廳對大連龍潤天成建設有限公司等8家企業申請建筑業(水利方面)企業資質的申報材料進行了審查,現將審查意見[詳情] -
遼寧住建廳發布核準2025年第二十批建筑業企業資質的公告
根據《建筑業企業資質管理規定》有關規定,現將我廳審查核準大連百工智能科技工程有限公司等企業申請的227項建筑業企業資質名單予以公布。 核準通過的企業登錄遼[詳情]
- 遼寧住房城鄉建設廳發布核準2025年第三十三批工程勘察設計企業資質的公告2025-10-24
- 關于核準2025年第二十七批建筑業企業資質延續的公告2025-10-24
- 遼寧住建廳發布2025年第十五批工程監理企業資質審查意見的公示2025-10-21
- 遼寧住房城鄉建設廳發布核準2025年第二十六批建筑業企業資質延續的公告2025-10-21
- 遼寧住建廳2025年第十一批建筑業(水利方面)企業資質審查意見的公示2025-10-11
- 遼寧住建廳發布2025年第二十三批建筑業企業資質審查意見的公示2025-10-11
- 遼寧住建廳發布核準2025年第二十批建筑業企業資質的公告2025-09-25
- 遼寧住建廳發布核準2025年第三十二批建筑業(市政方面)企業資質的公告2025-09-25
- 遼寧住建廳發布核準2025年8月建筑施工企業安全許可證的公告2025-09-25
- 遼寧住建廳發布關于2025年第八批建筑業(通信方面)企業資質審查意見公示2025-09-25
- 遼寧住建廳核準2025年第三十一批工程勘察設計企業資質的公告2025-09-22
- 遼寧住建廳核準2025年第三十一批建筑業(市政方面)企業資質的公告2025-09-22
- 遼寧住建廳發布核準2025年第九批(一)建筑業(水利方面)企業資質的公告2025-09-19
- 遼寧住建廳發布核準2025年第十四批工程監理企業資質的公告2025-09-19
- 企業申請建筑資質需要配備哪些人才?如果缺少人員,能否成功獲證?2025-09-18




